社区医药网
  • 登录 / 注册
  • 社区医药网 社区医药网
  • 首页
  • 培训会议
    • 视频
    • 课件
    • 资讯
  • 知识答题
    • 日常练习
    • 专题竞赛
  • 处方案例
  • 疾病案例
  • 医药科普
  • 健康护理
  • 公益活动
  • 数据分析
您的位置:首页 > 处方案例 > 中药-028

中药-028

  • 2026-02-25
  • 28
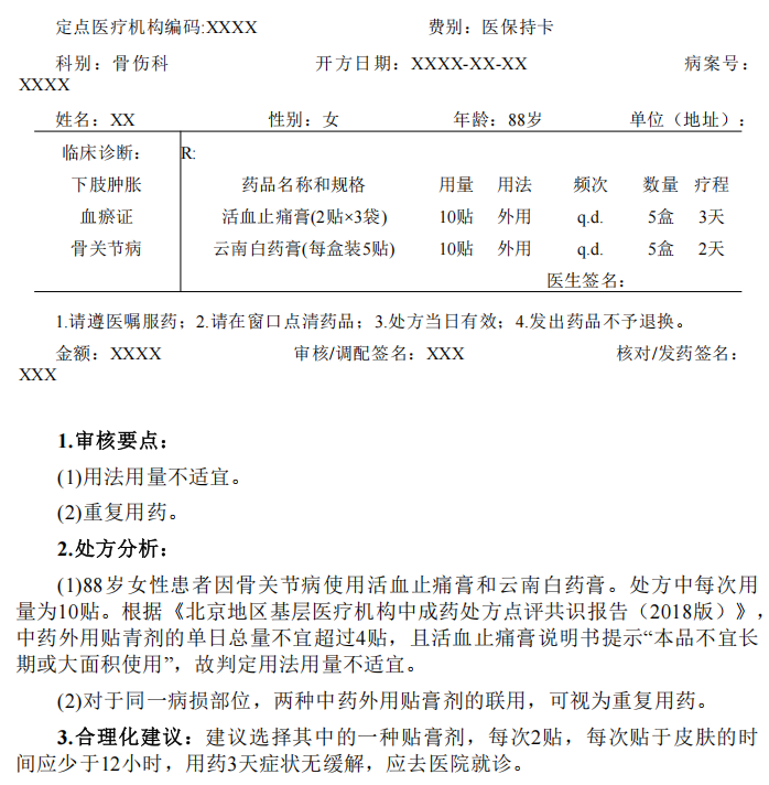
z3.png
赞 0
收藏
分享到0

上一个:中药-027

下一个:中药-029

社区医药网 社区医药网
热门资讯 Hot
More
  • 中药-025
  • 中药-021
  • 中药-024
  • 中药-023
  • 中药-020
  • 中药-022
  • 西药-015
  • 中药-015
  • 中药-008
  • 中药-014
发表您的学习评价或疑问:
登录 | 注册
  • 培训会议 处方案例 疾病案例 医药科普
  • 健康护理 公益活动 数据分析
  • 关于我们 联系我们 版权说明
  • 联系方式 曹老师:13041286580

    邮箱: bjsqyy@163.com 

社区医药网
社区医药网
京ICP备16025304号-4 业务指导:北京市社区处方点评工作组
  • QQ客服
  • 咨询电话
    曹老师:13041286580
  • QQ客服
    0755-88888888